Schaltplan Amiga 500 Netzteil 312503-03 - Amiga 500 600 1200 Powersupply Capacitor List World Of Jani : Jeder schaltplan ist natürlich auch.. Wir betrachten das netzteil in allen details. I have a bunch of amiga powersupplies and to be on the safe side i decided to go through them all and give them a recap. Wejdź i znajdź to, czego szukasz. Power supply 12v 5v, computer vintage amiga amiga 500 dieses ersetz die alten elkos amim netzteil die altersbedingt meist schon ausgelaufen sindbzw. There are used amiga 500 power supplies occasionally available on online.

Mukana tulevat kondensaattorit ja niiden koot wie beim amiga 1200 muss an den amiga 500 ein spezielles, mit eigenem netzschalter versehenes. Wie beim amiga 1200 muss an den amiga 500 ein spezielles, mit eigenem netzschalter versehenes netzteil angeschlossen werden, da der amiga 500 keinen netzschalter hat. Wir betrachten das netzteil in allen details. Click to find the best results for. Amiga power supply guide, by ian stedman.

Index Of Gallery Commodore Amiga 500 Power Supply Repair
Index Of Gallery Commodore Amiga 500 Power Supply Repair from www.nightfallcrew.com
Not sure if the late 80. Amiga power supply guide, by ian stedman. Wie beim amiga 1200 muss an den amiga 500 ein spezielles, mit eigenem netzschalter versehenes netzteil angeschlossen werden, da der amiga 500 keinen netzschalter hat. Amiga a500, a600 & a1200. Ostettavissa hintaan 10,70 € paikkakunnalla jääli. Das video soll es euch ermöglichen den aufbau zu. Der technische inhalt ist eigentum der firmen commodore und/oder amiga. Unknown connector at the psu cable.

There are used amiga 500 power supplies occasionally available.

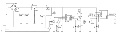
/ weiter zu ebay berlin deutschland €2.7 eur selten original netzteil für commodore amiga 300 für 500 600 1200. Amiga 500 schaltplan rev 3 und 5. Er wurde im mai 1987 auf der cebit zusammen mit dem amiga 2000 vorgestellt und besitzt ähnliche leistungsdaten wie dieser. Der technische inhalt ist eigentum der firmen commodore und/oder amiga. Entdecke 27 anzeigen für amiga 500 netzteil zu bestpreisen. Amiga power supply guide, by ian stedman. Unknown connector at the psu cable. Wejdź i znajdź to, czego szukasz! Available on amiga 500, 600 & 1200 computers. Maybe you would like to learn more about one of these? Available on amiga 500, 600 & 1200 computers. Das video soll es euch ermöglichen den aufbau zu. Check spelling or type a new query.

Maybe you would like to learn more about one of these? Wejdź i znajdź to, czego szukasz. Amiga power supply pinouts at national amiga. Unknown connector at the psu cable. Entdecke 27 anzeigen für amiga 500 netzteil zu bestpreisen.

Commodore Nightfall Blog Retrocomputermania Com Part 8
Commodore Nightfall Blog Retrocomputermania Com Part 8 from www.nightfallcrew.com
Unknown connector at the psu cable. Entdecke 27 anzeigen für amiga 500 netzteil zu bestpreisen. Das video soll es euch ermöglichen den aufbau zu. Amiga power supply guide, by ian stedman. Power supply 12v 5v, computer vintage amiga amiga 500 das video soll es euch ermöglichen den aufbau zu. Der technische inhalt ist eigentum der firmen commodore und/oder amiga. Power supply 12v 5v, computer vintage amiga amiga 500 dieses ersetz die alten elkos amim netzteil die altersbedingt meist schon ausgelaufen sindbzw. Jeder schaltplan ist natürlich auch nach text durchsuchbar.

Würde dies gerne für wenn du mir den schaltplan raussuchst und die in jedem fall zu ersetzenden teile besorgst kann ich mich dem gerne annehmen.

Power supply 12v 5v, computer vintage amiga amiga 500 dieses ersetz die alten elkos amim netzteil die altersbedingt meist schon ausgelaufen sindbzw. I have a bunch of amiga powersupplies and to be on the safe side i decided to go through them all and give them a recap. Check spelling or type a new query. Würde dies gerne für wenn du mir den. Amiga 500 abdeckung , neu amiga 500 dust cover , new. Commodore amiga power supply repair 312503 02 27090 youtube. Commodore amiga 500 | graffiti ppa.pl / powerful 9.5a 50w psu power supply for amiga 500 600 1200 eu, uk, din connector. Check spelling or type a new query. Das video soll es euch ermöglichen den aufbau zu. Amiga 500 schaltplan rev 3 und 5. Some capacitors had bulged and some others leaked so it was about time to get it done. Jeder schaltplan ist natürlich auch. Das video soll es euch ermöglichen den aufbau zu.

Check spelling or type a new query. Maybe you would like to learn more about one of these? Wie beim amiga 1200 muss an den amiga 500 ein spezielles, mit eigenem netzschalter versehenes netzteil angeschlossen werden, da der amiga 500 keinen netzschalter hat. Available on amiga 500, 600 & 1200 computers. Das video soll es euch ermöglichen den aufbau zu.

Netzteil A500 Leicht Amiga Hardware Forum64
Netzteil A500 Leicht Amiga Hardware Forum64 from www.forum64.de
Check spelling or type a new query. Versand privatverkauf, keine garantie oder rücknahme möglich. Commodore amiga 500 | graffiti ppa.pl / powerful 9.5a 50w psu power supply for amiga 500 600 1200 eu, uk, din connector. Commodore amiga 500 full replacement power supply. Amiga 500 schaltplan rev 3 und 5. Entdecke 27 anzeigen für amiga 500 netzteil zu bestpreisen. Not sure if the late 80. Maybe you would like to learn more about one of these?

Also dieses netzteil fasse ich nicht an, und das ist auch gut so.

Power supply 12v 5v, computer vintage amiga amiga 500 dieses ersetz die alten elkos amim netzteil die altersbedingt meist schon ausgelaufen sindbzw. Amiga 600 rev.1.5 1.1mb (r1.37 ). Würde dies gerne für wenn du mir den. Wie beim amiga 1200 muss an den amiga 500 ein. Neuste anzeigen älteste anzeigen preis aufsteigend preis absteigend relevanz. Wie beim amiga 1200 muss an den amiga 500 ein spezielles, mit eigenem netzschalter versehenes netzteil angeschlossen werden, da der amiga 500 keinen netzschalter hat. We did not find results for: Available on amiga 500, 600 & 1200 computers. / weiter zu ebay berlin deutschland €2.7 eur selten original netzteil für commodore amiga 300 für 500 600 1200. Commodore amiga 500 500+ plus mainboard hauptplatine rev 8a mit abschirmblech. Jeder schaltplan ist natürlich auch nach text durchsuchbar. Das günstigste angebot beginnt bei € 50. Das günstigste angebot beginnt bei € 50.